手機無法開機是什麼原因?從電池到系統,一次搞懂常見故障排除之道!
Table of Contents
手機突然罷工,無法開機?別慌!
「怎麼我的手機突然就黑屏了?按什麼鍵都沒反應,該不會是壞了吧?」相信不少朋友都曾遇過這種讓人心慌的時刻,手機是我們現代人生活中不可或缺的工具,一旦無法開機,真的會讓人手足無措。別擔心,這篇文章就是要來幫大家一次搞懂,手機無法開機是什麼原因,並且提供一系列實用的檢查步驟和解決方案,讓你就算不是3C達人,也能從容應對!
手機無法開機的常見原因快速概覽
在深入探討之前,我們先來快速瀏覽一下,手機無法開機最常遇到的幾種情況:
- 電池沒電或損壞: 這是最常見、也最簡單排除的原因。
- 充電問題: 充電器、充電線或充電孔損壞,導致手機無法獲得電力。
- 系統軟體嚴重故障: 系統崩潰、應用程式衝突,或者更新過程中出錯。
- 硬體損壞: 螢幕、主機板或其他內部零件損壞。
- 過熱或過冷: 極端的溫度也會影響手機的正常運作。
- 進水或受潮: 這是很多手機殺手,後果通常比較嚴重。
是不是覺得有點眼花撩亂?沒關係,接下來我會一一為你詳細拆解,並且教你如何一步步判斷和排除這些問題。
深入剖析:手機無法開機的各種可能性與解決方案
好了,我們就來好好聊聊,到底是什麼原因,讓你的寶貝手機就這樣「睡著」了,而且怎麼叫都叫不醒。我會從最簡單、最常見的狀況開始,一步步往更複雜、需要專業協助的方向去分析,讓你心裡有個譜。
1. 電池沒電,真的只是沒電這麼簡單?
沒錯,別懷疑!這真的是最最最常見的原因。手機用了好幾年,電池續航力不如以往,或是你可能剛好忘了充電,它就這樣默默地沒電了。這時候,你會發現手機完全沒有任何反應,按電源鍵、音量鍵都沒用。
如何排除?
步驟一:連接充電器,給它充飽電。
- 找到你的原廠充電器和充電線,確保它們是好的(等等我們也會講到充電問題)。
- 將充電線牢牢地插在手機的充電孔上,另一端接上充電器,然後插進電源插座。
- 耐心等待! 有時候手機真的完全沒電時,需要充電一段時間(可能10到30分鐘不等),螢幕才會出現充電的圖示,或是能成功開機。這段時間請不要一直拔插,就讓它安靜地充電吧!
- 如果充電一段時間後,螢幕依然是黑的,別急,我們繼續往下看。
我的經驗是: 有時候手機電量耗盡到極致,就算插上充電器,它也需要一點「喚醒」時間,不像平常那樣一插上去就有反應。所以,給它點時間,是最基本的。如果充了半小時還是一點動靜都沒有,那問題可能就不是單純的沒電那麼簡單了。
電池老化或損壞
除了沒電,手機的電池本身也可能老化或是損壞。隨著使用時間拉長,鋰電池的化學成分會逐漸衰退,儲電能力下降,甚至可能因為內部短路而無法供電。如果你的手機已經使用了好幾年,而且平常就很容易沒電,那電池老化是很可能的原因。
如何判斷?
這部分比較難自行判斷,但如果你有以下感覺,可以考慮:
- 手機發燙的狀況比以前更頻繁。
- 電池顯示明明還有50%,手機卻突然關機。
- 手機有明顯的膨脹跡象(這點非常危險,請立即停止使用並送修!)。
如果懷疑是電池問題,最好的方法就是請專業人員檢查,或是考慮更換電池。很多手機維修店家都有提供電池更換的服務。
2. 充電線、充電頭、充電孔的「甜蜜糾葛」
手機開不了機,很有可能不是手機本身的問題,而是「餵養」它的食物(也就是電力)出了狀況。充電設備故障,就像是給一輛電動車沒插好的充電槍,它當然開不了。
常見的充電問題:
- 充電線損壞: 充電線內部銅線斷裂、接頭鬆動,或是外皮破損,都會影響充電效率,甚至完全無法充電。
- 充電頭故障: 充電頭的變壓器損壞,無法提供穩定的電流。
- 充電孔積塵或損壞: 手機的充電孔裡卡了灰塵、棉絮,或是接點氧化、磨損,都會導致充電接觸不良。
如何排除?
步驟一:換一套「新鮮」的充電設備。
- 更換充電線: 找一條你確定是好的、品質可靠的充電線,換上試試看。
- 更換充電頭: 試試看用另一個充電頭,最好是原廠或是有信譽的品牌。
- 多管齊下: 如果可以,組合一個「新」的充電組(例如,用一條好的充電線配一個好的充電頭),一起測試。
步驟二:清潔充電孔。
- 注意: 清潔時請務必關閉手機電源(如果還能關的話!),並且小心操作,以免造成新的損壞。
- 找一支乾燥、乾淨、無毛的牙刷(舊的沒關係,但要乾淨!)、迴紋針(小心不要刮傷內部接點!)、或專用的充電孔清潔工具。
- 輕輕地、小心地將充電孔內的灰塵、棉絮等異物挑出或刷出。
- 清潔完畢後,再次嘗試充電。
我的建議: 很多時候,手機無法開機,真的是因為充電孔髒了。尤其手機常常放在口袋或包包裡,灰塵、毛屑總是會跑進去。定期清潔手機的充電孔,不僅能預防開不了機,也能延長充電孔的壽命喔!我自己的手機,就曾經因為充電孔的棉絮卡太緊,導致充電接觸不良,以為手機壞了,結果只是小清潔就解決了,真是虛驚一場。
3. 軟體惹的禍:系統崩潰與程式衝突
現代智慧型手機都運行著複雜的作業系統,像是 Android 或 iOS。有時候,這個精密的系統可能會因為各種原因而「當機」或「崩潰」,導致手機無法正常啟動。這通常發生在以下幾種情況:
- 系統更新失敗: 在進行系統更新的過程中,如果斷電、網路不穩,或是其他未知原因,都可能導致更新失敗,讓系統處於不穩定的狀態。
- 應用程式衝突: 安裝了某些不相容的應用程式,或是應用程式之間發生嚴重的衝突,也有可能拖垮整個系統。
- 惡意軟體入侵: 雖然比較少見,但惡意軟體也可能破壞系統檔案,導致手機無法開機。
- root/越獄後遺症: 如果你曾經對手機進行過 root (Android) 或越獄 (iOS) 操作,而後續操作不當,也可能造成系統不穩定。
如何排除?
這部分需要一些進階的操作,但還是有些方法可以嘗試。
方法一:強制重新啟動 (Force Restart)
這就像是電腦卡住時,直接按電源鈕強制關機再重開一樣。不同的手機型號,強制重啟的操作方式略有不同。以下是一些常見的組合,你可以試試看(如果你的手機剛好可以執行這些組合鍵的話):
- iPhone (有 Face ID 的機型): 快速按下「音量增加」鍵,然後快速放開。接著,快速按下「音量降低」鍵,然後快速放開。最後,按住側邊的「電源」鍵,直到看到 Apple 標誌。
- iPhone (有 Home 鍵的機型): 同時按住「Home」鍵和「電源」(或側邊) 鍵,直到看到 Apple 標誌。
- Android 手機: 大多數 Android 手機是同時按住「電源」鍵和「音量降低」鍵約 10-20 秒,直到手機震動或出現品牌 Logo。有些品牌(如 Samsung)可能會是長按「電源」鍵。
我的經驗: 強制重啟真的是個好東西!很多時候手機只是暫時的軟體凍結,這個操作就能輕鬆解決。我遇過手機螢幕完全黑掉,以為要送修了,結果長按電源鍵幾秒鐘,它就乖乖開機了,那種感覺真的超慶幸。
方法二:進入安全模式 (Safe Mode)
安全模式是一種特殊的啟動模式,它只會載入作業系統最基本的核心程式,並且停用所有第三方應用程式。如果你在安全模式下手機可以正常開機,那很可能就是你最近安裝的某個應用程式造成的問題。之後你就可以逐一移除最近安裝的 App,來找出罪魁禍首。
如何進入安全模式?
進入安全模式的操作方式因品牌和系統版本而異,但常見的步驟是:
- 首先,讓手機完全關機(如果它還有反應的話)。
- 接著,長按「電源」鍵,直到手機開機並出現品牌 Logo。
- 在看到 Logo 出現後,立即放開「電源」鍵,然後長按「音量降低」鍵。
- 手機進入系統後,你會在螢幕的左下角或右下角看到「安全模式」的字樣。
我的建議: 如果手機無法開機,但你懷疑是軟體問題,那麼嘗試進入安全模式是非常重要的一步。一旦進入安全模式,就可以判斷問題點。如果手機在安全模式下可以開機,那恭喜你,問題可能就在於你安裝的某個 App。你可以到「設定」>「應用程式」中,將最近安裝或更新過的 App 逐一卸載,然後重啟手機,看看問題是否解決。
方法三:清除系統快取 (Wipe Cache Partition)
這是一個比較進階的操作,通常需要進入手機的「Recovery Mode」(恢復模式)。系統快取儲存了應用程式運行時的一些臨時數據,有時候這些快取文件損壞,也會導致系統不穩定。清除快取並不會刪除你的個人資料,所以可以放心嘗試。
如何進入 Recovery Mode 並清除快取?
這同樣因手機型號而異,但一般流程是:
- 首先,讓手機完全關機。
- 接著,同時按住特定的組合鍵進入 Recovery Mode。常見的組合有:
- 「電源」鍵 +「音量增加」鍵
- 「電源」鍵 +「音量降低」鍵
- 「電源」鍵 +「Home」鍵 +「音量增加」鍵
- 進入 Recovery Mode 後,你會看到一個文字選單。使用「音量鍵」來上下移動,用「電源鍵」來選擇。
- 找到類似「Wipe Cache Partition」的選項,選擇它,然後確認執行。
- 完成後,回到主選單,選擇「Reboot system now」重新啟動手機。
警告: 進入 Recovery Mode 操作不當,可能會誤刪系統檔案,導致更嚴重的問題。如果你對此操作不熟悉,強烈建議尋求專業協助。絕對不要隨意選擇「Wipe Data/Factory Reset」(恢復原廠設定),除非你已經備份好所有資料,並且準備好重置手機。
方法四:恢復原廠設定 (Factory Reset)
這是最後的軟體解決方案。恢復原廠設定會將手機的所有設定和資料(包括應用程式、照片、影片、聯絡人等)都清除,讓手機回到剛出廠的狀態。如果你的手機是軟體問題導致無法開機,且以上方法都無效,那麼這個方法通常能解決問題。但請注意,這會清除你所有的個人資料,務必在執行前備份重要數據(如果還有辦法備份的話)。
如何執行恢復原廠設定?
如果你能進入 Recovery Mode,可以透過上述方法找到「Wipe Data/Factory Reset」選項進行操作。如果手機完全無法開機,但你曾開啟過「尋找我的 iPhone」(iOS)或「尋找我的裝置」(Android)等功能,並且有綁定 Google 帳號或 Apple ID,你也可以嘗試透過雲端服務來遠端清除資料。
- iOS 裝置: 前往 iCloud.com,登入你的 Apple ID,選擇「尋找我的 iPhone」,然後選擇該裝置並點擊「清除 iPhone」。
- Android 裝置: 前往 google.com/android/find,登入你的 Google 帳號,選擇該裝置並點擊「清除裝置」。
我的提醒: 恢復原廠設定,真的是「大決」。它能解決絕大多數的軟體問題,但也意味著你將失去所有未備份的資料。所以,平常養成備份習慣非常非常重要!
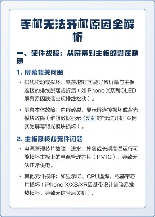
4. 硬體出了狀況:螢幕、主機板的悲歌
有時候,手機無法開機,並不是什麼軟體或電池的小毛病,而是手機內部的硬體出現了嚴重的損壞。這通常是比較令人頭痛的部分,因為需要專業的維修。
常見的硬體損壞原因:
- 螢幕損壞: 如果你的手機曾經摔落,即使外觀看起來沒事,螢幕的排線也可能鬆動或損壞,導致螢幕無法顯示畫面,手機看起來就像是開不了機一樣。
- 主機板損壞: 主機板是手機的核心,上面整合了 CPU、記憶體、電源管理晶片等關鍵元件。如果主機板出現短路、燒毀或元件損壞,手機就無法啟動。這通常是摔落、進水、或過載使用造成的。
- 電源相關零件故障: 手機內部的電源管理 IC (PMIC) 等元件故障,也會直接影響手機的開機能力。
如何判斷?
判斷硬體損壞比較困難,需要一些經驗或專業工具。但你可以觀察一些跡象:
- 手機摔落後出現問題: 如果在摔落之後手機就無法開機,那硬體損壞的可能性很高。
- 手機進水後出現問題: 進水是手機硬體的頭號殺手,內部金屬零件容易氧化生鏽,造成短路。
- 按電源鍵手機有微弱反應(例如震動或微弱的發熱),但螢幕就是不亮。 這有時可能是螢幕本身的問題,或是主機板上的顯示輸出部分故障。
- 嘗試了所有軟體排除方法後,手機依然毫無反應。
我的經驗: 碰到這種情況,如果你不是專業維修人員,真的就只能尋求專業協助了。自行拆解手機,風險很高,很容易造成二次損壞,而且一旦拆開,很多原廠的保固也會失效。所以,如果懷疑是硬體損壞,找信譽良好的手機維修店家,或是聯繫原廠客服,是比較保險的做法。
5. 極端溫度:手機也會「冷」或「熱」到罷工!
你可能想不到,手機太熱或太冷,也會影響它的開機能力。手機內部零件,特別是電池,在極端溫度下運作效率會下降,甚至停止工作,以保護自身安全。
手機過熱:
長時間玩高畫質遊戲、錄影、或是邊充電邊使用手機,都可能導致手機溫度飆升。如果手機過熱,系統可能會為了保護硬體而自動關機,或者暫時鎖定某些功能,甚至無法開機。
如何排除?
- 將手機移至陰涼處,遠離陽光直射。
- 關閉所有應用程式,尤其是耗電量大的。
- 若手機還能操作,嘗試關機,讓它自然散熱。
- 避免在手機高溫時充電。
手機過冷:
在極度寒冷的環境下,手機電池的化學反應會變慢,導致電量消耗加速,電壓降低,也可能影響開機。雖然在台灣比較少遇到這種極端狀況,但在一些寒冷的國家或地區,是有可能的。
如何排除?
- 將手機移至溫暖的環境,例如室內。
- 等手機溫度回升後,再嘗試開機。
小提醒: 這裡說的極端溫度,是指比較明顯的冷熱。例如,夏天把手機丟在車內太陽曝曬,或是冬天在戶外待了很久。平常使用,只要不是極端環境,比較不容易造成這種問題。
6. 進水或受潮:手機的「滅頂之災」
水,是電子產品的頭號敵人。一旦手機不小心掉進水裡、被潑到水,或是長時間處於潮濕的環境,內部零件就可能因短路、氧化而損壞,導致手機無法開機。
進水後的處理方式:
這是黃金處理時間,請務必把握!
- 立即關機! 如果手機還能操作,第一時間長按電源鍵強制關機,絕對不要嘗試開機或充電。
- 盡快將手機擦乾。 用乾淨、吸水的布(例如超細纖維布)輕輕擦乾手機外部的水漬。
- 移除 SIM 卡和記憶卡。 這可以讓內部通風,並避免 SIM 卡或記憶卡因潮濕而損壞。
- 不要用吹風機吹! 高溫可能會損壞手機內部零件。
- 不要搖晃手機! 這可能會讓水珠流到更深的內部。
- 尋求專業協助。 盡快將手機送至專業維修店家。很多店家有提供「泡水機急救」的服務,他們會用超音波清洗等方式,嘗試清除內部的水漬和氧化物。
- 關於「泡米」的迷思: 雖然米有吸濕性,但效果有限,而且米屑可能卡進手機縫隙。所以,比起泡米,更有效的方法是將手機放在通風良好的地方,或是使用乾燥劑。
我的告誡: 泡水機的修復,成功率不高,且後續可能會有隱藏的損壞。所以,請務必小心,盡量避免手機碰水。如果真的不幸發生,請以最快的速度尋求專業救援。
手機無法開機時,你可以採取的檢查步驟總整理
為了讓你更有條理地解決問題,這裡我幫大家整理了一個檢查清單,你可以一步步照著做:
-
檢查電池電量:
- 連接原廠充電器,充電至少 30 分鐘。
- 觀察充電指示燈或螢幕是否有反應。
-
測試充電設備:
- 換一條確定是好的充電線。
- 換一個確定是好的充電頭。
- 清潔手機充電孔,確認無異物。
- 換一個插座試試看。
-
執行強制重新啟動:
- 根據你的手機型號,嘗試長按電源鍵或電源鍵+音量鍵組合。
-
嘗試進入安全模式 (如果手機有部分反應):
- 觀察進入安全模式的步驟,並嘗試執行。
- 如果在安全模式下能開機,檢查最近安裝的 App。
-
檢查是否有外部損壞:
- 手機是否有明顯摔落痕跡?
- 手機是否有進水跡象(例如 SIM 卡槽防水標籤變色)?
-
考慮極端溫度:
- 手機是否置於過熱或過冷的環境?
- 讓手機恢復至常溫後再試試看。
-
如果以上方法都無效:
- 考慮恢復原廠設定(請務必備份資料!)。
- 聯繫手機原廠客服或專業維修店家尋求協助。
我的建議: 遇到問題時,不要慌張!照著步驟一步步來,很有可能只是小問題,就能迎刃而解。如果真的需要送修,先跟店家描述清楚你遇到的情況,以及你已經嘗試過哪些排除方法,這對他們判斷問題會很有幫助。
常見問題與專業解答
接下來,我們來看看一些朋友在手機無法開機時,常會遇到的疑難雜症,我會盡量詳細地為大家解答。
Q1:我的手機摔到地上後就無法開機了,是不是螢幕壞了?
A1: 摔落確實是導致手機無法開機的常見原因之一。螢幕損壞只是其中一種可能性。更常見的是,摔落可能導致手機內部的連接排線鬆動,像是螢幕排線、電池排線、或是主機板上的其他關鍵元件連接鬆脫。即使手機的玻璃螢幕沒有破裂,內部結構也可能受到衝擊。另外,主機板上的晶片或元件也可能因為劇烈震動而出現裂痕或損壞。
詳細解答: 當手機摔落時,強大的衝擊力會傳遞到手機內部。原本固定好的零件,可能會因為這股力量而位移、變形,甚至是斷裂。例如,螢幕與主機板之間的排線,就是一個很脆弱的連接點。排線鬆脫,就會導致螢幕無法接收到訊號,看起來就像是黑屏、無法開機。如果手機摔落後,你嘗試充電、強制重啟都沒反應,而且手機本身沒有明顯的「故障」跡象(例如震動、指示燈亮起),那很有可能就是內部硬體連接問題。這種情況,通常需要專業的維修人員拆機檢查,重新固定或更換損壞的零件。
Q2:手機充了一整晚,隔天早上卻無法開機,是不是電池壞了?
A2: 充了一整晚都無法開機,這確實會讓人懷疑是不是電池出了問題。但「電池壞了」這個結論,不能草率下定論,因為還有其他可能性。
詳細解答: 首先,我們要先確認充電本身是否正常。
- 充電線和充電頭: 是否有損壞?是否是原廠或品質可靠的產品?
- 充電孔: 是否有積塵?是否接觸不良?
- 充電器本身: 有時候充電器也會老化或損壞。
如果確定充電設備都沒問題,那麼電池本身老化或損壞確實是個可能的原因。隨著使用時間,鋰電池的壽命會逐漸衰退,儲電能力下降,甚至可能內部電阻變大,導致無法順利啟動手機。有時候,電池嚴重損壞,甚至可能因為內部短路,導致手機完全無法接收充電。
另外,軟體問題也可能導致手機處於一種「假死」狀態,即使插著電,它也無法進入正常啟動程序。這時候,即使你充了一整晚,它也依然是黑屏。
所以,如果你遇到這種情況,請先嘗試我前面提到的「測試充電設備」和「執行強制重新啟動」這些基本步驟。如果這些都無效,那麼才比較傾向於電池或其他內部硬體損壞的可能性,這時就建議尋求專業檢查。
Q3:我的手機最近更新了系統,更新完就開不了機了,怎麼辦?
A3: 系統更新失敗,確實是導致手機無法開機的罪魁禍首之一。這就像是幫電腦重灌系統,如果在過程中出現了中斷,就有可能造成系統檔案損毀,導致下次開機時無法載入。
詳細解答: 手機系統更新是一個複雜的過程,它會下載新的系統檔案,然後將這些檔案覆蓋或替換舊的系統檔案。如果在下載過程中,網路不穩定導致檔案不完整;或者在安裝過程中,手機電量不足突然關機;又或者是更新過程中,系統發生了未預期的錯誤,都可能導致更新失敗。
當系統檔案損毀,手機在啟動時,就無法找到必要的啟動程式碼,自然也就無法正常開機。
遇到這種情況,你可以先嘗試「強制重新啟動」。有時候,這個操作可以讓手機重新嘗試啟動過程,或是進入一個錯誤修復模式。
如果強制重啟無效,接下來可以嘗試進入「安全模式」。如果能在安全模式下開機,表示系統的核心檔案可能還在,只是第三方應用程式或某些系統設定造成了衝突。在安全模式下,你可以嘗試移除最近安裝或更新的應用程式。
如果連安全模式都無法進入,那可能就需要考慮「清除系統快取」或「恢復原廠設定」。清除快取通常不會影響你的個人資料,而恢復原廠設定則會清除所有資料。
當然,最保險的做法是,在進行系統更新前,務必確保手機電量充足(建議100%),並且在穩定的 Wi-Fi 環境下進行。如果更新過程中遇到任何問題,不要強行關機,而是按照螢幕指示操作,或立即尋求官方支援。
Q4:手機明明有電,但一直顯示充電圖示,卻無法進入主畫面,這又是什麼問題?
A4: 這種情況,我們常稱之為「卡在充電畫面」或「開機迴圈」。這表示手機已經偵測到有充電,但它無法順利完成開機程序,然後又因為偵測到充電,就又重新啟動,如此不斷循環。
詳細解答: 這通常也是軟體或硬體問題造成的。
- 軟體層面: 可能是系統檔案損壞,導致開機程序卡住。也可能是某些應用程式在啟動過程中發生嚴重錯誤,影響了整個系統的載入。
- 硬體層面:
- 電池問題: 雖然有電,但電池老化或損壞,電壓不穩,無法提供足夠的電力讓系統完全啟動。
- 充電孔接觸不良: 雖然有插上充電線,但接觸點時好時壞,手機以為正在充電,但電力傳輸又不穩定,導致不斷重啟。
- 主機板問題: 尤其是電源管理相關的晶片損壞,也會造成這種現象。
處理方法上,你可以先嘗試「強制重新啟動」。如果這招無效,那麼接下來可以嘗試進入「安全模式」,看看是否能解決問題。如果安全模式下可以順利開機,那就表示問題可能出在第三方應用程式,你需要逐一排除。
如果這些軟體方法都無效,且手機本身沒有摔落或進水跡象,那麼電池老化或主機板問題的機率就比較高,這時候建議尋求專業維修。
Q5:我的手機是防水的,但是不小心掉到水裡後就無法開機了,防水手機就不怕水嗎?
A5: 這是個很常見的誤解。防水手機的「防水」並不是「絕對防水」。防水等級(例如 IP67、IP68)代表的是手機在一定水深、一定時間內,能夠承受一定的壓力而不進水。但這是在「全新」、「無損壞」的狀態下測得的。
詳細解答: 即使是最高等級的防水手機,也有其極限。幾個關鍵點要注意:
- 防水並非永久: 手機的防水膠圈、密封墊片會隨著時間、使用習慣(例如經常摔落、擠壓)而老化、磨損,導致防水性能下降。
- 非靜態水壓: 防水測試通常是在靜態的清水下進行。如果你將手機丟進流動的水中、海水、泳池(含有化學物質)、或是受到強烈水柱衝擊,都可能超過手機的防水能力。
- 人為損壞: 如果手機曾經摔落、螢幕碎裂、或是被不當拆解,都會破壞原有的密封結構,導致進水。
- 充電孔設計: 許多手機的充電孔並不是完全密封的,雖然有設計一些防水機制,但長時間浸泡或高壓水柱仍可能滲入。
所以,即使你的手機是防水的,也不建議刻意去測試它的防水能力,更不要將它帶到水深、水壓較高的環境,或是讓它長時間浸泡。萬一不小心進水,處理方式和一般手機是一樣的:立即關機、擦乾、移除 SIM 卡,並盡快送修。防水手機進水,對內部零件的損害,跟一般手機是一樣嚴重的。
總結:冷靜應對,讓你的手機重獲新生!
手機無法開機,確實會讓人感到焦慮,但請記住,大部分情況下,這都並非絕症。透過釐清問題的可能原因,並一步步按照本文提供的檢查步驟和解決方案去嘗試,很有機會讓你的手機恢復正常。從最簡單的充電問題,到複雜的軟體系統故障,再到可能的硬體損壞,每一個環節都值得我們仔細探究。
最重要的,是保持冷靜,切勿病急亂投醫。有時候,一點點耐心,加上正確的方法,就能讓你的手機重獲新生。如果真的嘗試了所有方法都無效,那麼,將它交給專業的手機維修店家,讓他們來為你的手機做一次徹底的「健康檢查」,也是一個明智的選擇。希望這篇文章能幫助到大家,讓大家在面對手機無法開機的窘境時,不再手足無措!

