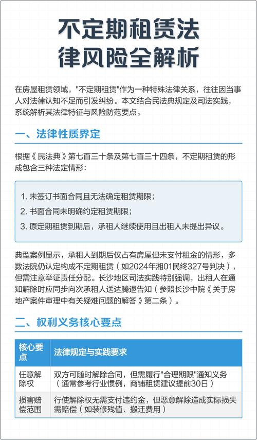
不定期租約可以隨時解約嗎?深入解析終止權益與注意事項
「我的租約好像是那種沒有寫死期限的,聽說不定期租約可以隨時解約,這是真的嗎?」嘿,這位朋友,你遇到的這個問題,相信不少剛開始租屋或對租賃合約不太熟悉的租客或房東都會感到困惑。別擔心!這篇文章就是為了解開你心中的疑惑,並深入剖析「不定期租約」的相關規定,讓你對終止租約的權益和注意事項有更清楚的掌握。
Table of Contents
不定期租約到底是什麼?
首先,我們得先釐清「不定期租約」到底是什麼意思。簡單來說,它就是指沒有明確約定租賃期間屆滿日期的租賃契約。這可能出現在幾種情況:
- 契約本身就是不定期: 簽約時就沒有約定租期,或者約定的租期屆滿後,雙方沒有另行約定,而是繼續租用,這就可能轉變為不定期租約。
- 定期契約轉為不定期: 這是最常見的情況。例如,你簽了一年的定期租約,但在租約到期後,你仍然繼續住在裡面,房東也沒有表示反對,那麼原本的定期租約就會自動轉化為不定期租約。這也是許多人會誤以為「所有租約都可以隨時解約」的來源。
- 依法視為不定期: 雖然比較少見,但有些情況下,法律可能會規定某些形式的租賃關係視為不定期租約,即使當初簽訂了看似有期限的契約。
不定期租約可以隨時解約嗎?
這大概是你最關心的問題了!答案是:不一定,而且有條件限制。 雖然不定期租約相較於定期租約,在終止方面確實比較有彈性,但「隨時解約」這個詞,可不是隨便說說就能辦到的喔!
根據台灣《民法》的規定,對於不定期租賃契約,如果是「非因不可歸責於承租人之事由」,也就是說,不是因為房客的錯導致必須解約,承租人(也就是房客)是可以隨時終止契約的。但是,這裡的「隨時」並非毫無限制。房客需要「預告」房東,通常是提前一個月通知。也就是說,你不能今天說要搬走,明天就拍拍屁股走人,這樣可是會觸犯契約的喔!
為什麼會有預告期的規定呢?這是為了保障雙方的權益。對於房東而言,他們也需要時間來尋找下一位租客,並處理相關的房屋交接事宜。對於房客來說,預告期也能讓他們有充裕的時間尋找新的居住處所,避免無家可歸的窘境。
重要提醒:
「隨時解約」是基於承租人的權利,且需要預告。房東要終止不定期租約,則有更嚴格的條件限制,不能隨意終止。
房東想終止不定期租約?沒那麼簡單!
前面提到,房客可以預告終止。那麼,如果是房東想終止不定期租約呢?這就不是「隨時」可以進行的了。根據《民法》的規定,房東如果想要終止不定期租約,必須要有「正當理由」,並且同樣需要「預告」。而所謂的「正當理由」,通常包括以下幾種情況:
- 房客有違約行為: 例如,房客積欠租金達兩個月以上,未經房東同意,擅自將房屋轉租、增建、改建、或破壞房屋結構等。
- 房屋有重大修繕或改建的必要: 且這些修繕或改建是為了房屋的長期使用安全,無法在租賃期間內完成。
- 政府徵收、國家安全或重大公共利益的需要。
- 其他法律所定或契約約定的正當事由。
而且,即使房東有上述這些理由,也必須要「預告」才能終止契約。通常,預告的期間也會比房客終止契約的預告期來得長,例如提前兩個月通知。這是在保障房客的居住權益,避免房東任意驅逐房客。
該如何判斷自己是不是簽了不定期租約?
你可能會想:「我的租約到底是不是不定期契約啊?」別急,我們可以從幾個地方來判斷:
1. 仔細查看租賃契約書
最直接的方法,就是拿出你的租賃契約書,仔細閱讀契約內容。看看是否有明確寫出「租賃期限自__年__月__日起至__年__月__日止」這樣的約定。如果沒有,或者約定已經超過了,但雙方仍然繼續租用,那麼就很有可能是轉為不定期租約了。
2. 觀察合約到期後的狀況
如果你的租約當初有約定期限,但租期已經到了,你和房東都沒有再簽訂新的契約,也沒有明確約定要續約,你依然繼續支付租金,房東也照樣收租,那麼原本的定期契約,依法就會自動轉為不定期契約。這是《民法》的「視為」規定,就算你們沒有意識到,契約狀態也會自動改變。
3. 透過房東或房仲確認
如果看了契約書還是覺得一頭霧水,最保險的方式就是直接詢問你的房東或簽約的房仲。他們應該能清楚地告知你租約的性質。
房客提前終止不定期租約的步驟
假設你確認自己簽的是不定期租約,並且你決定要提前終止,你需要按照以下步驟來進行,以免產生不必要的爭議:
步驟一:確認契約性質
再次確認你的租約是否確實為不定期租約。如前面所述,透過合約書或與房東/房仲確認。
步驟二:提前預告
根據《民法》規定,房客終止不定期租約,需要提前「預告」。雖然法律沒有明文規定預告的時間,但實務上通常是提前一個月通知房東。建議你以書面方式(例如:存證信函、Email、或透過通訊軟體傳訊並請對方確認收到)來進行預告,並保留證據。口頭通知容易產生爭議,事後難以舉證。
步驟三:履行搬遷義務
在預告期滿後,你必須按時搬離並將房屋恢復原狀(或依契約約定處理),將鑰匙交還給房東。同時,記得結清應付的租金、水電費、瓦斯費等相關費用。
步驟四:確認房屋點交
與房東一起進行房屋點交,檢查是否有損壞。如果有,要依契約約定處理賠償事宜。點交完成後,最好請房東在契約書或點交紀錄上簽名,以茲證明。
房東終止不定期租約的注意事項
如果房東想終止不定期租約,必須非常謹慎,因為一旦處理不當,可能會面臨法律上的問題。房東需要注意以下幾點:
- 具備法定或約定的正當理由: 如前所述,房東不能隨意終止。必須要有符合《民法》規定或租賃契約中約定的正當事由。
- 確實履行預告程序: 必須提前通知房客,預告期間也要符合法律或契約的規定(通常會比房客長)。同樣建議以書面方式進行,並保留證據。
- 不得以不正當理由驅逐: 即使有理由,也不能在預告期間未滿時就要求房客搬離,或是以威脅、騷擾等不正當手段迫使房客搬遷。
- 注意房屋修繕或改建的時機: 如果是基於房屋修繕或改建理由,必須確保這些行為確實是必要且無法在租賃期間完成的,否則可能被視為不正當理由。
定期租約與不定期租約的比較表
為了讓你更清楚兩者的差異,這裡提供一個簡單的比較表:
| 項目 | 定期租約 | 不定期租約 |
|---|---|---|
| 租賃期間 | 有明確約定起迄日期 | 無明確約定起迄日期,或由定期轉為不定期 |
| 房客終止權 | 期滿才能終止,除非有特定情況(如房屋毀損) | 非因不可歸責於己之事由,得隨時預告終止(通常提前一個月) |
| 房東終止權 | 租期屆滿,房客不搬離時,得請求返還 | 須有法定或約定之正當理由,並預告(通常提前較長期間) |
| 契約延續 | 期滿自動終止,除非另有續約 | 若期滿後繼續租用,可能轉為不定期租約 |
常見疑難雜症解答
接下來,我們來解決一些大家在處理不定期租約時,可能還會遇到的問題。
Q1:我的租約只寫「租期一年」,這算定期還是不定期?
A1: 你好,一般來說,如果租賃契約中明確約定了「租賃期間自民國__年__月__日起至民國__年__月__日止」,即使只寫一年,這就屬於「定期租約」。也就是說,在租期屆滿前,除非有特殊情況,房客不能隨意要求終止;房東也必須等到租期屆滿才能要求返還房屋。但如果你的合約是寫「一年」,但沒有寫死到哪一天為止,或是到了約定的一年後,你繼續住著,房東也收租,那它就會轉為不定期租約了。要仔細看清楚契約書的每一個字,才能避免誤解喔!
Q2:我因為工作調動,需要提前搬家,這樣算「非因不可歸責於承租人之事由」嗎?
A2: 這個問題其實有點灰色地帶,但普遍的見解是,單純的「工作調動」本身,不一定被認定為是「不可歸責於承租人之事由」。因為工作調動通常是承租人可以預見或自行決定的事項。所以,如果你是基於工作調動想提前解約,雖然你的租約是「不定期租約」,理論上你還是可以「預告」終止,但為了避免爭議,最好還是與房東好好溝通,看是否能達成協議。有些房東會考慮房客的難處,而同意提前解約,但可能會要求房客在找到下一位合適的房客後才能搬離,或是從租金中扣除一些費用。所以,溝通真的很重要!
Q3:我跟房東簽了定期租約,租約還沒到期,但我發現房子漏水很嚴重,房東都不修,我能不能要求解約?
A3: 哎呀,遇到這種事真的很令人頭痛!如果房屋因為漏水等情況,導致無法為約定的使用收益,而且這個情況是房東應該負責修繕,但卻遲遲不修,那麼這就可能構成「非因不可歸責於承租人之事由」的情況。這種情況下,即使是定期租約,你也有權利要求終止租約。建議你先拍照存證,並以書面的方式(例如存證信函)通知房東,限期要求其修繕。如果房東在期限內仍然不修,你就可以依據《民法》相關規定,主張終止租約。這時候,即使定期租約未到期,你提前終止也不需要負擔額外的違約責任。當然,如果你的租約有特別約定,你還是要仔細查閱,但一般情況下,房屋有重大瑕疵而房東不修,確實是房客可以主張終止租約的正當理由。
Q4:我跟房東口頭約定租房子,沒有簽書面契約,這算什麼約?
A4: 雖然強烈建議租賃契約一定要簽訂書面,以免日後產生爭議,但如果沒有簽書面契約,口頭約定一樣具有法律效力,會被認定為「不定期租約」。這是因為《民法》對於動產(例如電視、冰箱)或一年以下的房屋租賃,是允許口頭約定的。但是,由於沒有書面契約,關於租賃期限、租金、押金、房屋使用範圍、修繕責任等權利義務,就很難釐清。一旦發生糾紛,舉證也會非常困難。所以,即使是短期的租賃,也強烈建議簽訂書面契約,保障自己的權益。
Q5:如果房東惡意漲租,我可以主張什麼權利嗎?
A5: 關於漲租,在「不定期租約」的情況下,如果房東沒有正當理由(例如:政府公告地價、房屋稅、租金指數等有較大變動),單方面大幅度漲租,可能會被視為不正當的終止租約理由。也就是說,房東如果以漲租作為要脅,而你不同意,他可能不能因此就主張終止租約。不過,如果是在定期租約期間,租金的調整通常要等到租期屆滿,或是契約中有約定租金調整的機制。如果房東在租約期間內,沒有正當理由就要求漲租,房客是可以拒絕的。如果房東執意如此,你甚至可以考慮主張房東的行為已構成不正當理由,而你得以終止租約。但這部分比較複雜,建議諮詢專業法律意見。
總結來說,關於「不定期租約可以隨時解約嗎?」這個問題,答案是:房客可以「預告」終止,但不能完全隨意。房東則需要有「正當理由」並且「預告」才能終止。 了解這些規定,並且在簽訂租約時仔細閱讀,或是遇到問題時尋求專業協助,才能讓你我的租賃生活更加順遂,少掉許多不必要的麻煩!希望這篇文章能讓你對這個議題有更深入的了解,並且能為你帶來實質的幫助!

